这就是江湖初入如何避免掉坑攻略
这就是江湖是一款深受玩家喜爱的文字武侠角色扮演手游,以其简约而富有韵味的画面、丰富多样的门派武学、真实自由的江湖历练、多元互动的社交系统以及轻松便捷的挂机玩法,为玩家打造了一个独一无二的武侠世界。初入江湖,为了帮助新手玩家少走弯路,以下是一些实用的避坑攻略。 lingliuyx.com
一、角色创建与初期规划
游戏来自lingliuyx.com
1. 角色选择:游戏初期,玩家可自由选择角色,但建议考虑后续门派和武学的搭配,选择适合自身游戏风格的角色。 零六游戏公众号
2. 黄金使用:开局建议先前往江湖里的丰泽坊集市,用240黄金买大还魂丹,若黄金不足就花180黄金买15个小还魂丹,然后在背包使用,可提升修为。 零六游戏攻略平台
3. 声望积累:尽早开始行侠仗义,积累声望。当声望达到32w时,即可开启阵营功能,这将带来更多的游戏机会。
零六攻略小程序
二、武学选择与修炼 06zyx.com
1. 武器选择:在pve环境中,后期表现最为突出的两种武器为腿和刀。腿类武器上限潜力高,刀类武器下限性能稳定。新手玩家建议初期选择刀作为起始武器。
本文来自零六找游戏
本文来自零六找游戏
2. 武学学习:在游戏前期,集中精力学习1星到6星的主动武学,首要目标是将出招率提升至100%。之后,逐步替换为更高星级、具备更强伤害和特殊效果的武学,但要确保出招率始终保持在100%。

3. 武学升级:每当学会新的武学后,及时进行升级和练习,以保证伤害输出稳定超过100%,防止出现负面效果。
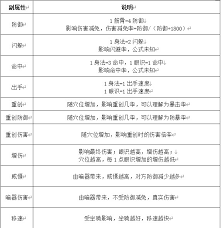
4. 武学类型:
* 攻击与武器攻击:都应学习,但如果攻击力低于300,可以考虑不学习。
* 气血:建议学习5星及5星以上的气血武学。
* 筋骨与防御:6星及6星以上的筋骨和防御武学是值得学习的。
* 身法:在无法通过身法禁地挑战、阶位短时间内无法提升、命中率低于40%时补充,优先选择7星及以上或具有复合加成的武学。

* 眼识:如果要学习,建议选择7星及以上或具有复合加成的武学。
* 力道:部分职业的主心法对力道有要求,获得主心法后再考虑补充,选择5星及以上或具有复合加成的武学。
三、门派选择与活动参与
1. 门派选择:游戏中汇聚了众多门派,玩家可自由选择加入。建议根据自身喜好和游戏规划选择合适的门派,龙虎山和唐门是两个值得推荐的门派。
2. 日常活动:月神迷宫是必不可少的挑战,玩家应至少获取蓝图,若能获得紫图则更佳。此外,庆余堂购买历练丹方和对应材料、庙会读书人处读书提升内力获取速度等日常活动也不容错过。
四、资源管理与利用
1. 黄金与玉璧:合理使用黄金和玉璧,优先用于提升角色实力和购买必要物品。
2. 信物与奇缘珠:门派信物可优先攒60个换取黄金令,奇缘珠前期主要用来提升命中率。
3. 材料收集:积极参与各种活动和挑战,收集所需材料,以备后续升级和制作物品之需。
五、社交与互助
1. 结交好友:在游戏中结交志同道合的好友,共同闯荡江湖,互相帮助。
2. 门派互动:积极参与门派活动,与门派成员互动,提升门派贡献和好感度。
通过以上攻略,相信新手玩家能够在这就是江湖中更加顺利地开启自己的武侠之旅。记住,游戏的核心在于享受乐趣,选择适合自己的道路,享受这片江湖带来的独特魅力吧!
这就是江湖初入如何避免掉坑攻略的全文就介绍到这里,如果对您有所帮助,不妨也分享给其他需要的玩家,更多相关攻略正在添加中。
相关游戏资讯
猜你喜欢内容
热门推荐
最新开服推荐
游戏攻略
加入收藏
